咨询热线:010-63260528
公司简介 组织架构 企业文化 社会责任报告 资质展示 公开性信息
公司新闻 行业资讯 知识园地 教育培训
认证服务 评价服务 标准化服务 顾问服务 培训项目
北京总部 分公司 工作机会 下载文件 证书展示
ABOUT US
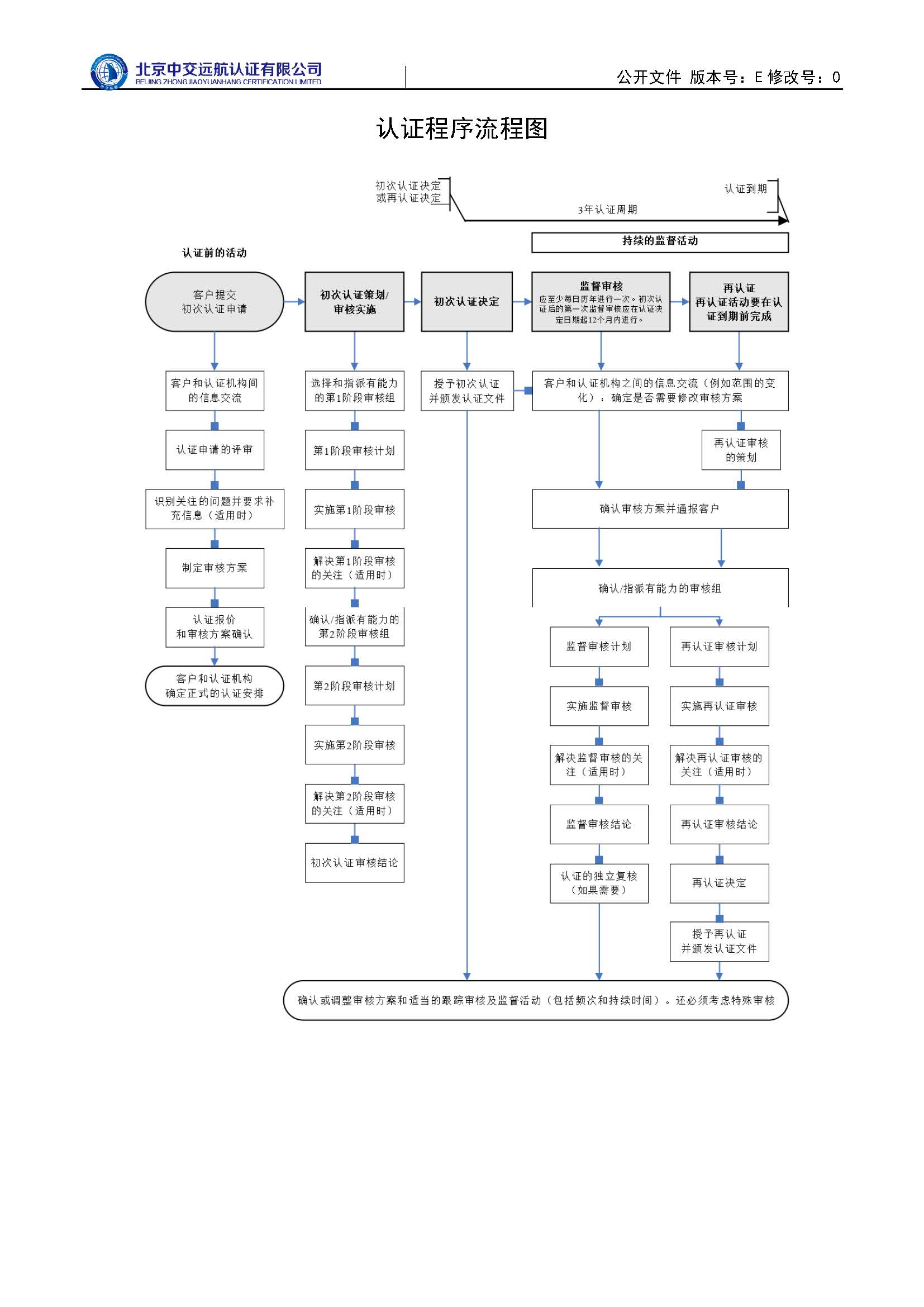
认证程序流程
返回